APP Cemig Atende

Baixe na App Store

Baixe na Play Store

Clique aqui Clique aqui

Saiba como é operação da UHE Sá Carvalho durante eventos de cheias no rio Piracicaba

Qual é a real capacidade da UHE Sá Carvalho de evitar cheias no rio Piracicaba e como é sua operação?

Publicado em 06/01/2023 20:00

A Usina Hidrelétrica (UHE) de Sá Carvalho fica localizada na cidade de Antônio Dias, no Vale do Aço, em Minas Gerais, e possui dois barramentos considerados a fio d’água (Antônio Dias e Severo) interligados por túneis. A barragem Antônio Dias está instalada no Rio Piracicaba, enquanto a de Severo encontra-se no Ribeirão Severo.

Apesar do arranjo diferenciado, para regimes de cheias o ponto mais importante de monitoramento é o reservatório de Antônio Dias, que usualmente é visível da ferrovia Estrada de Ferro Vitória-Minas (EFVM) ou às margens do acesso ao parque industrial da barragem.

É comum verificarmos vídeos pelas redes sociais e portais de internet quando, em regime de cheias, os extravasores do barramento de Antônio Dias da UHE Sá Carvalho são abertos. Por que é necessário liberar toda aquela água vista nos vídeos?

Construída em concreto gravidade, a Barragem Antônio Dias conta com 112 m de comprimento de crista e 14,80 m de altura máxima. Com um reservatório de apenas 1,725 hm³ de volume e uma área inundada de 0,83 km², seu estoque de água é muito pequeno. Ou seja, a vocação para operação da UHE Sá Carvalho é o que podemos classificar como usina a fio d’água. Detalhando melhor, à medida que o rio passa por um período de seca, a instalação gera menos energia. Já quando ocorrem eventos chuvosos mais significativos, é necessário passar essa água em excesso pelos órgãos extravasores da barragem, que são os dispositivos projetados para a liberação do excesso de água que não é possível utilizar para a geração de energia. Essa liberação de água é denominada vertimento.

O sistema extravasor de Antônio Dias é composto por duas comportas de fundo de menor capacidade, utilizadas usualmente em períodos de seca ou para esvaziar o reservatório em casos de manutenções.

O principal extravasor da barragem é composto por cinco vãos na barragem, operados por dois níveis de taipas pivotantes superpostas, e uma comporta de setor sobreposta às taipas. Para entender melhor, esses vãos são seções da barragem em que o concreto está em um nível mais baixo para permitir a liberação do vertimento quando necessário.

Municípios envolvidos

O Rio Piracicaba, que tem sua nascente a quase 150 km da barragem de Antônio Dias, ainda percorre outros 50 km até desaguar no Rio Doce, no município de Ipatinga. Assim, toda a chuva que cai desde a região de Ouro Preto, Barão de Cocais, Santa Bárbara, São Gonçalo do Rio Abaixo, João Monlevade, Catas Altas, Rio Piracicaba, Nova Era e Antônio Dias drena ao longo dos afluentes que alimentam a calha principal do corpo d’água que chega ao reservatório em questão.

Ainda assim, ao passar pelo complexo da UHE Sá Carvalho, as águas do Rio Piracicaba seguem em direção aos municípios de Jaguaraçu, Timóteo, Coronel Fabriciano e Ipatinga. Cada cidade possui seu ordenamento de ocupação do solo e assim, diferentes níveis do rio a partir do qual se iniciam as inundações.

Por que abrimos comportas?

Como qualquer instalação, os reservatórios das usinas hidrelétricas possuem um limite para acumulação de água. De forma direta, quando as instalações atingem seu nível máximo, é preciso liberar toda a água que está chegando no reservatório para que ela não cause um acidente com a estrutura ou simplesmente passe por cima das barragens, aumentando o risco para a população.

Contudo, as aberturas que podem causar risco de inundações são avisadas previamente pela Cemig aos órgãos de resposta, para que as medidas necessárias sejam tomadas. Considerando a baixa capacidade de armazenamento da UHE Sá Carvalho, na prática, é como se a existência da barragem não influenciasse em nada durante um evento natural de cheias. Ou seja, se a usina não existisse, o rio encheria da mesma maneira quando comparado ao fato de o barramento. Dessa forma, invariavelmente, à medida que mais água vem chegando pelo rio Piracicaba, há a necessidade de ampliar a liberação de seus vertedouros.

Em todos os casos, a vazão liberada em momentos de cheia não é superior à vazão que o reservatório está recebendo – no máximo igual. Assim, as usinas a fio d’água, na maioria das vezes, atenuam o efeito das cheias e, no máximo, reproduzem o efeito das vazões naturais, não agravando a situação em nenhuma hipótese.

É possível não abrir comportas?

Anteriormente, estávamos falando que o reservatório de Antônio Dias possui uma capacidade muito reduzida de armazenamento. Na prática, fazendo uma conta simples para exemplificar isso, vamos considerar, hipoteticamente, que o reservatório está recebendo 1.000 m³/s, uma vazão típica de um evento chuvoso. Supondo que o reservatório estivesse totalmente vazio, ou seja, no seu mínimo operativo, teríamos 1.725.000 m³ de estocagem livre para amortecer esse efeito. O máximo que a UHE Sá Carvalho consegue liberar de água sem que seja necessário abrir comportas é um patamar de cerca de 80 m³/s, ou seja, estaríamos guardando 920 m³/s ao não abrir comportas. A conta passa a ser então: em quanto tempo o reservatório encheria?

Para isso, simplesmente dividimos 1.725.000 m³ (capacidade máxima do reservatório) pelo saldo que o está alimentando, totalizando então 1.875 segundos! Ou seja, 31 minutos. Ainda assim, o exercício aqui é apenas para entendermos o porte do reservatório. Para realizar tal operação, teríamos de considerar que essa vazão de 1.000 m³/s vem aumentando ao longo do tempo, o que já “gastaria” esse volume vazio, bem como todo aquele arranjo diferenciado de taipas e comportas que compõem os dispositivos extravasores do reservatório.

Então, de fato, vemos que o reservatório da UHE Sá Carvalho não possui vocação para funcionar para controle de cheias, por não ser um volume grande de estocagem.

Diferença de Três Marias e Sá Carvalho

Por que existem, então, casos de reservatórios onde ocorrerão cheias e que a Cemig consegue avisar com muita antecedência e/ou ter um plano mais suave de abertura de comportas? Ainda nesse ano de 2022, apesar das grandes cheias também vivenciadas na bacia do rio São Francisco, o reservatório da UHE Três Marias cumpriu um papel essencial de evitar um desastre natural ainda maior na região ao longo do rio. Acompanhando os eventos chuvosos ao longo de toda a bacia, a Cemig conseguiu emitir comunicados com 2 dias de antecedência, avisando que seria iniciado o vertimento para controlar o enchimento do reservatório.

A título de exemplo comparativo, vamos considerar as mesmas premissas do exercício que fizemos para a UHE Sá Carvalho. Considerando todo o volume útil do reservatório da UHE Três Marias de 14.974.100.000 m³, a mesma diferença de 920 m³/s levaria 188 dias para chegar ao nível máximo operativo da usina. Voltando a ressaltar que, na prática, a política operativa dificilmente permitiria iniciar o período chuvoso com o reservatório no mínimo operativo e que a vazão para início de inundação na bacia do rio São Francisco difere muito do rio Piracicaba, podendo-se assim observar o quão diferente é o porte de um reservatório dimensionado para ter o poder de regularização de vazões para eventos de seca e de cheia.

Onde ficar por dentro dos níveis dos rios e das vazões?

Ainda que não seja possível estocar vazões durante eventos de cheia na UHE Sá Carvalho, a Cemig mantém contato constante com as defesas civis locais sempre que limites acordados são ultrapassados. Tais limites são correlações entre vazões na usina e alertas junto aos municípios, que são obtidas por meio do histórico dos eventos ou por algum estudo de inundação por parte das equipes de defesa civil. Nos últimos anos, a Cemig protocolou junto aos municípios mais próximos de seus empreendimentos alguns mapas de inundação que podem nortear tais gatilhos para alertas, bem como fomentar uma cultura preventiva de avaliação dos riscos de tais eventos naturais.

Mas também é possível que a população tenha acesso à informação do nível do rio em diferentes pontos de medição. Além dos postos hidrométricos operados pela Cemig e disponíveis no aplicativo PROX, existe uma rede de monitoramento do nível do rio Piracicaba e alguns afluentes coordenada pelo Serviço Geológico do Brasil (CPRM). O Sistema de Alerta Hidrológico (SAH) estende sua rede desde o rio Santa Bárbara e cabeceira do rio Piracicaba até sua confluência no rio Doce, no município de Ipatinga.

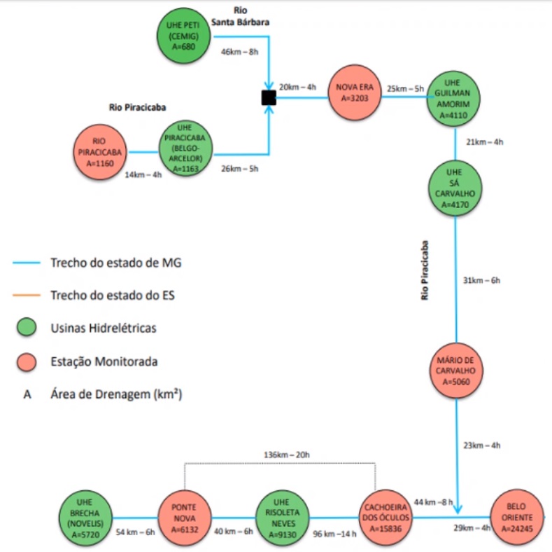
Para cada posto, a partir de um sensor de medição de nível, são monitorados limites de atenção e início de inundação ao longo das cidades, com atualizações mais frequentes em regime de cheias. A figura abaixo apresenta a localização e nome de cada posto dentro da bacia hidrográfica em questão.

Para entender melhor como essa vazão trafega pelos rios até cada região, o fluxograma abaixo destaca a distância entre cada posto e o tempo médio que as cheias levam para ir de um posto até o próximo. Ou seja, quando se iniciam efeitos de subida do rio Piracicaba na cidade de Nova Era, esse efeito é visto 9 horas depois na usina de Sá Carvalho (5h até a usina de Guilman Amorim e mais 4h até a usina da Cemig). Para eventos de maiores cheias, as velocidades tendem a serem maiores, então o evento passa a trafegar com menos tempo entre cada posto.

Vale lembrar que cada cidade possui um limite de inundação diferente. Assim, podem ocorrer eventos em que algumas cidades sofram inundações e outras não. Isso ocorre haja vista que a ocupação humana da planície natural do rio pode ser mais acentuada ou mais longe de sua margem. Ou seja, quanto mais próximo do rio houver casas, menor será o nível limite correspondente ao início de inundações. Para alertar os municípios de Nova Era e Antônio Dias, a CPRM utiliza a estação denominada Nova Era. Já para os municípios de Coronel Fabriciano, Timóteo e Ipatinga, o posto de referência se chama Mário de Carvalho. Para obter acesso sempre ao último boletim publicado, basta acessar o endereço: http://www.cprm.gov.br/sace/doce/ultimo_boletim.php.

Para mais informações sobre o SAH da bacia do rio Doce, acesse o site: http://www.cprm.gov.br/sace/doce.

Sempre é possível antecipar os problemas?

Dá-se o nome de bacia hidrográfica para os limites físicos das áreas de captações de chuvas de um rio. Ou seja, as serras confinam as regiões onde as precipitações caem sobre o solo e escoam diretamente aos corpos hídricos esculpidos por essas águas. Cada bacia possui uma característica específica de comportamento. Seja pelo seu tamanho total, localização no continente e no globo, ou seja, pelo seu formato, cada tipo de bacia produz reflexos de cheias aos seus rios de maneira diferente.

A bacia do Rio Piracicaba está localizada na cabeceira do Rio Doce, fazendo divisão com a bacia do Rio São Francisco. Para o histórico climatológico de Minas Gerais, as formações de zona de convergência que produzem efeitos chuvosos intensos e duradouros tendem a permanecer entre essas duas grandes bacias. Esse comportamento traz uma maior complexidade quanto à previsibilidade dos eventos, já que caso as massas de umidade se desloquem, o efeito produzido em vazões nos rios é totalmente diferente. Um pouco mais à direita ou à esquerda pode significar água para diferentes regiões do estado mineiro. Além disso, com uma formação mais linear, o Rio Piracicaba tende a ter uma inclinação do terreno mais acentuada, o que produz uma resposta rápida no nível dos seus afluentes. Ou seja, chuvas concentradas produzem subidas muito rápidas, dificultando gerar avisos com grande antecipação.

Ainda assim, vale destacar que a transformação dessa chuva em vazão no rio depende de diversos fatores. Quanto menos urbanizado, mais infiltração no solo haverá e por consequência os efeitos são menos acentuados, além de garantir uma recarga mais duradoura vindo dos lençóis freáticos ao longo do ano. Quanto mais urbanizado e impermeabilizado o solo, mais as chuvas produzirão enxurradas e subidas rápidas dos níveis dos rios.

Eventos de 2020 a 2022

Após um longo ciclo de crise hídrica, o ano de 2020 marcou o retorno do período de chuvas significativas no estado de Minas Gerais. Assim, nos últimos anos foram observados eventos significativos na bacia do Rio Piracicaba. Para exemplificar como cada evento chuvoso ocorre de uma maneira diferente, separamos os dados dos postos de monitoramento utilizados no sistema de alerta local. Podemos concluir que nem todo ano chove igual e que cada evento atinge patamares diferentes.

Evento Pico de vazão em Nova Era Acumulado de chuva na estação Altura acima do nível de inundação (4,70 m na régua do posto)
23/01 a 29/01/2020 1.029 m³/s 206 mm 2,33 m
19/02 a 25/02/2021 426 m³/s 45 mm Limite não extrapolado
07/01 a 13/01/2022 1.242 m³/s 185 mm 3,28 m
Evento Pico de vazão em Timóteo/Coronel Fabriciano Acumulado de chuva na estação Altura acima do nível de inundação (6,20 m na régua do posto Mário de Carvalho)
23/01 a 29/01/2020 1.694 m³/s 239 mm 3,08 m
19/02 a 25/02/2021 481 m³/s 105 mm Limite não extrapolado
07/01 a 13/01/2022 1.778 m³/s 153 mm 3,06 m

Previsão para o mês de janeiro de 2023

O mês de janeiro inicia com a formação de uma zona de convergência que basicamente é uma banda de nebulosidade que se estende desde a Amazônia Brasileira até o oceano Atlântico. Esse efeito é bem marcado para o estado de Minas Gerais, influenciando em muito os eventos mais críticos de chuvas na região. A posição e a duração desses eventos mudam bastante, como destacamos anteriormente, podendo atingir mais a porção da bacia dos Rios São Francisco, Doce e até mesmo do Rio Grande. Normalmente podem variar entre 4 a 10 dias sucessivos de chuvas em grandes acumulados.

Essa formação de zona de convergência do Atlântico Sul já vem atuando nessa primeira semana de janeiro, trazendo um cenário bastante chuvoso que se enfraquece no final de semana, mas ainda seguem sinalizações de novas formações de zonas de convergência ao longo do restante do mês.

A Cemig mantém uma análise climatológica em sua página, bem como previsões de chuvas para um grande grupo de municípios. Conheça mais no portal:

Previsão do Tempo

Mantenham a prontidão

E isso tudo significa que voltaremos a viver a situação vivenciada em janeiro de 2022? Não necessariamente. A presente matéria visa ajudar a população do entorno da UHE Sá Carvalho em compreender como funciona a operação do empreendimento e como se preparar melhor para a época de chuvas. Assim, não é necessário alarde, mas mantenha-se informado junto aos canais oficiais das defesas civis de seus municípios e aos órgãos de monitoramento, como o Serviço Geológico do Brasil, o Instituto Nacional de Meteorologia, bem como o Sistema de Meteorologia e Recursos Hídricos de Minas Gerais.

Para acompanhar informações das usinas em tempo real, a Cemig disponibiliza o aplicativo Prox, com o qual a população pode acompanhar a variação dos níveis e vazões dos rios e reservatórios da região.

A companhia desenvolveu esse aplicativo com o objetivo de disponibilizar mais um canal de informações para as populações influenciadas pela operação dos seus reservatórios. A ferramenta permite uma comunicação mais efetiva com a comunidade, bastando apenas o download gratuito do aplicativo (loja Play Store-Android e App Store-iOS).

Além disso, no site da Cemig a população pode acompanhar os dados da operação de usinas da companhia meio do link cemig.com.br/usinas.